Yume
Classes | Namespaces | Functions
token.hpp File Reference
#include "atom.hpp"
#include "util.hpp"
#include <algorithm>
#include <optional>
#include <sstream>
#include <string>
#include <string_view>
#include <utility>
#include <vector>
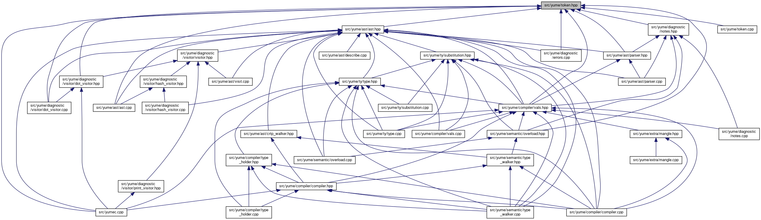
Include dependency graph for token.hpp:
This graph shows which files directly or indirectly include this file:

Go to the source code of this file.

Classes

struct  yume::Loc
 Represents a location in source code, as a range starting at a line and column and ending at some other line and column of some file. More...
 
struct  yume::Token
 A categorized token in source code, created by the tokenizer. These tokens are consumed by the lexer. More...
 

Namespaces

namespace  llvm
 
namespace  yume
 

Functions

auto yume::tokenize_preserve_skipped (std::istream &in, const string &source_file) -> vector< Token >
 Consume the contents of the input stream and create corresponding tokens, preserving every token, including whitespace. This is usually undesired. More...
 
auto yume::tokenize (std::istream &in, const string &source_file) -> vector< Token >
 Consume the contents of the input stream and create corresponding tokens, ignoring insignificant whitespace. More...